蛋白酶等药物分子在治疗代谢性疾病领域效果显著,然而目前蛋白类药物大多为注射型,患者依从性差且易引起免疫副反应。因蛋白分子难以耐受胃肠道的多重生理屏障,如胃酸、消化酶、黏液层及肠上皮屏障等,口服蛋白递送技术研发仍然是一个挑战。
近日,北京亚洲成人在线一二三四五六区医学科学与工程学院杨昀副教授、国家纳米科学中心梁兴杰教授和中日友好医院肖飞副主任团队,在著名综合性期刊《Nature Communications》发表文章“Oral delivery of therapeutic proteins by engineered bacterial type zero secretion system”,创新性提出一种基于工程益生菌零型分泌系统(T0SS)的口服蛋白递送策略。北京亚洲成人在线一二三四五六区杨昀副教授、国家纳米科学中心梁兴杰教授和中日友好医院肖飞副主任为该论文的共同通讯作者,北京亚洲成人在线一二三四五六区博士研究生巩旭为该论文的第一作者。

图1 基因工程益生菌分泌自组装特定蛋白的外膜囊泡
该研究首次发现一种益生菌在肠道产生的细胞外膜囊泡(OMV)可以跨越完整肠屏障后进入血液循环。基于这一重要发现,开发了一种新型基于工程益生菌的口服蛋白递送技术。基因工程改造益生菌使其高产OMV,并将目标蛋白酶加载到OMV中,包裹率高达97.9%。这种基于T0SS的蛋白质分泌系统与多种蛋白兼容,并能将不同种蛋白载荷自组装到单个OMV中,可以实现级联催化反应(图1)。

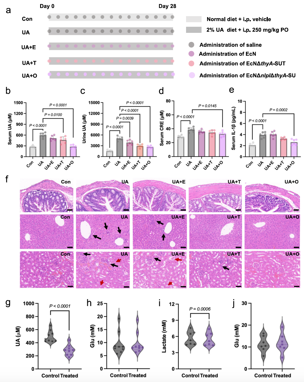
图2 工程益生菌及其OMV有效降解高血尿酸症小鼠及临床样本的特定代谢物
基于工程益生菌T0SS分泌的蛋白,OMV载体帮助蛋白耐受肠道消化液,并以胞饮作用和动力蛋白依赖的胞吞转运途径跨越肠屏障入血,从而稳定、高效清除血液中的有害代谢物。在高尿酸血症模型小鼠中,与直接在肠道分泌尿酸氧化酶的工程益生菌相比,以T0SS分泌尿酸酶的工程益生菌治疗效果更佳,归功于其递送的蛋白稳定性更高、作用范围更广。此外,工程化OMV与16名肺癌、痛风患者的血液样本孵育30分钟,即可显著降低乳酸或尿酸水平。

图3 基于工程益生菌的口服蛋白递送技术示意图
综上所述,该研究开发了一种基于工程益生菌及其T0SS的创新型口服蛋白递送技术,工程益生菌以OMV包裹形式分泌的蛋白酶可以耐受消化液并跨越肠屏障入血,从而稳定、高效清除血液中的有害代谢物。这种基于工程益生菌T0SS的口服蛋白递送技术,可兼容一系列蛋白酶,具有自组装效率高、蛋白稳定性高、作用范围广、安全性好的优势,有潜力干预一系列代谢性疾病。基于该技术申请的国家发明专利,荣获第二十八届全国发明展览会银奖。
原文链接:
http://www.nature.com/articles/s41467-025-57153-6