创伤、感染、肿瘤或遗传性疾病引起的临界骨缺损修复是一个全球性的临床挑战。干细胞来源的细胞外囊泡(EVs)显示出促进骨组织再生的巨大潜力,但正常EVs促进组织再生的能力有限。因此,需要制备工程化EVs以优化其促成骨能力。EVs在体内的半衰期较短限制了其应用,水凝胶因具有良好的生物相容性、生物可降解性和多种功能性修饰手段而在生物医学领域有着广泛的应用,被认为是输送细胞外囊泡的最佳载体。
近日,北京亚洲成人在线一二三四五六区生物与医学工程学院、生物力学与力生物学教育部重点实验室、北京市生物医学工程高精尖创新中心樊瑜波教授、刘海峰教授团队与军事医学科学研究院郭希民研究员合作,以“Osteoinductive dental pulp stem cell-derived extracellular vesicle-loaded multifunctional hydrogel for bone regeneration”为题发表于国际著名学术期刊《ACS Nano》。樊瑜波教授、刘海峰教授、郭希民研究员为该论文的共同通讯作者,北航生物与医学工程学院20级博士研究生王丽为该论文的第一作者,北京亚洲成人在线一二三四五六区为论文第一完成单位。

该研究利用成骨诱导液培养人牙髓间充质干细胞(DPSCs)获得工程化牙髓间充质干细胞源细胞外囊泡(Ost-EVs),与透明质酸(HA)基多功能水凝胶结合成功制备了一种独特的水凝胶支架材料,以增强材料的成骨矿化能力,同时具有血管生成和抗炎能力。该水凝胶支架材料是由多巴胺和己二酸二酰肼对HA进行双重修饰,使其能够与醛基封端的八臂聚乙二醇(8-arm-PEG-DF)交联形成基于席夫斯键的动态水凝胶(mHA/PEG水凝胶),该水凝胶具有超强的湿组织黏附性、自愈性、可注射性以及环境刺激响应性。通过负载Ost-EVs显著增强了mHA/PEG水凝胶(Ost-EVs@mHA/PEG)的骨再生能力。RNA测序结果揭示了Ost-EVs相比于Nor-EV能够显著促进miR-1246的表达,miR-1246将有助于减轻炎症,招募干细胞促进成骨分化,从而加速骨组织再生,miR-1246成为工程化Ost-EVs促进骨组织再生的潜在关键调节因子,文章示意图如图1。

图1. Ost-EVs@mHA/PEG系统用于促进骨组织再生示意图
松质骨缺损常伴发大面积出血,黏附性水凝胶可以通过物理或化学方式黏附于松质骨,堵塞表面腔隙和毛细血管渗血,是治疗松质骨出血的有效方式之一。受海洋贻贝启发基于邻苯二酚基团的黏附性水凝胶,引起了广泛关注。大量的邻苯二酚基团有助于水凝胶在潮湿环境中实现生物组织黏附,从而增强组织整合和止血,使负载药物与骨组织紧密接触,持续缓释药物促进组织再生。mHA/PEG水凝胶表面的邻苯二酚基团可与组织表面上存在的氨基或巯基团相互作用,这种相互作用赋予了mHA/PEG水凝胶对组织的超强黏附性,使其能够牢固地附着在组织表面而不易脱落。组织黏附性还有助于止血,与纱布和明胶海绵相比,mHA/PEG水凝胶可以聚集血细胞并困住血液成分,促进纤维蛋白网络的形成以完成止血过程(图2)。

图2. 对mHA/PEG水凝胶的组织黏附性、血液相容性和止血能力的评估
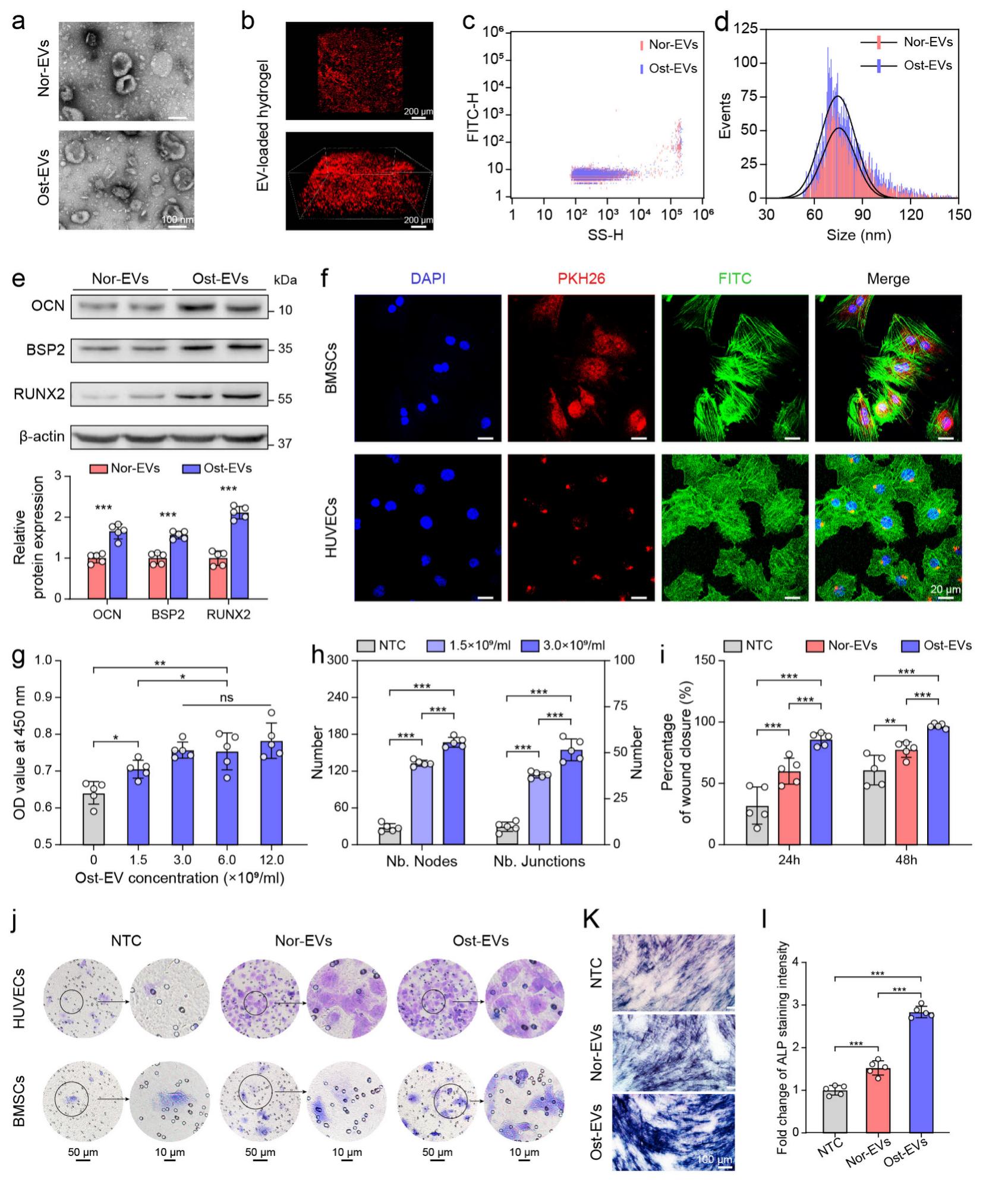
Ost-EVs在形貌特征、粒径范围等参数上与正常EVs(Nor-EVs)没有显著性差异,但粒子产量较Nor-EVs提高了1.5倍,说明本研究应用的工程化方案可以成功提取细胞外囊泡并有望解决细胞外囊泡产量低的问题。Ost-EVs相比于Nor-EV能够有效提高BMSCs的增殖、迁移以及成骨分化能力,并可通过调控内皮细胞,促进血管化骨再生,这种生物活性可能与Ost-EVs中高表达的OCN、BSP2和RUNX2等骨形成相关蛋白有关,这为Ost-EVs在骨组织再生中的应用提供强有力的支撑数据(图3)。

图3. 评估工程化的Ost-EVs生物学活性
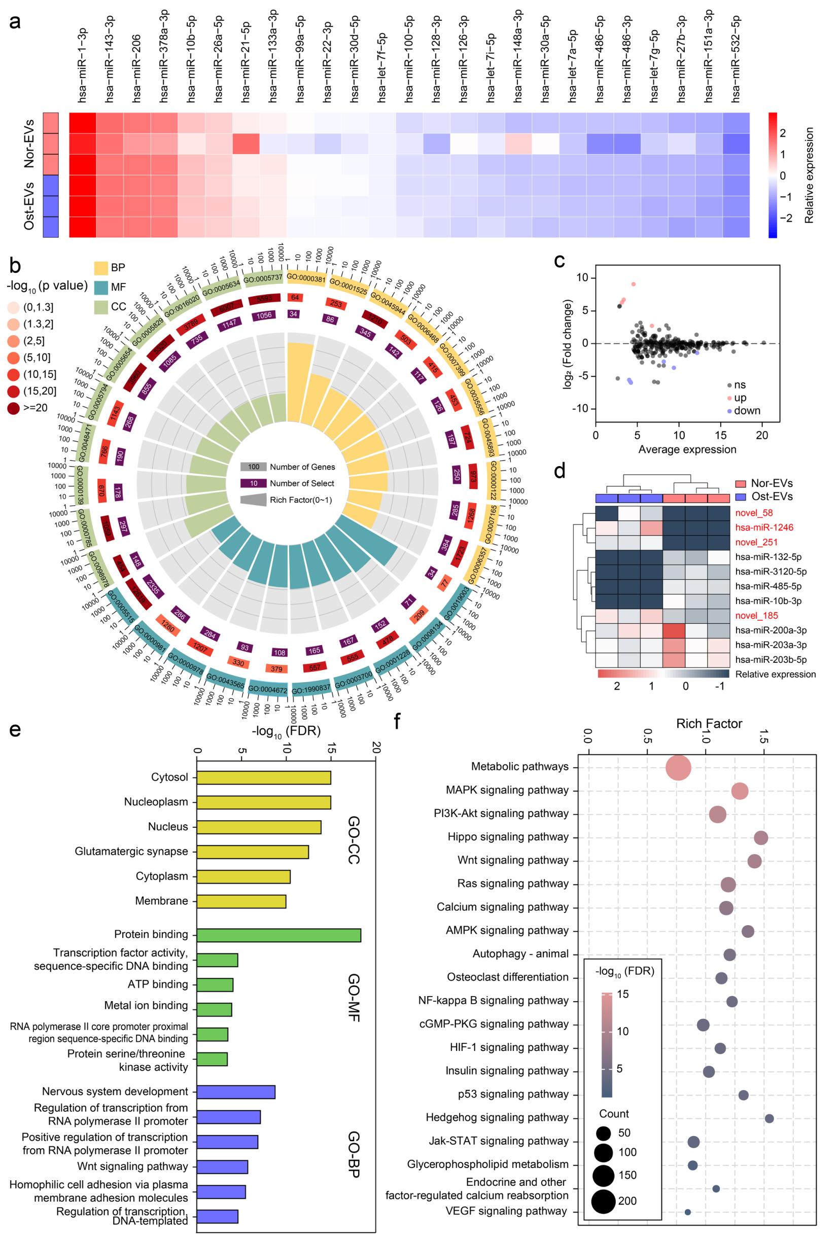
作者通过RNA测序结果揭示了Ost-EV相比于Nor-EV能够显著促进miR-1246的表达,miR-1246 将有助于促进M2巨噬细胞极化,减轻炎症,进而招募干细胞促进成骨分化加速骨组织愈合。GO富集分析显示了靶基因富集在Wnt信号通路,该通路调节骨稳态、骨发育和骨密度。KEGG富集分析证实,差异表达的miRNA参与代谢通路、钙依赖性信号通路的调控。miR-1246成为工程化Ost-EVs促进骨组织再生的潜在关键调节因子(图4)。

图4.通过RNA测序探讨工程化Ost-EVs促进骨组织再生的潜在机制
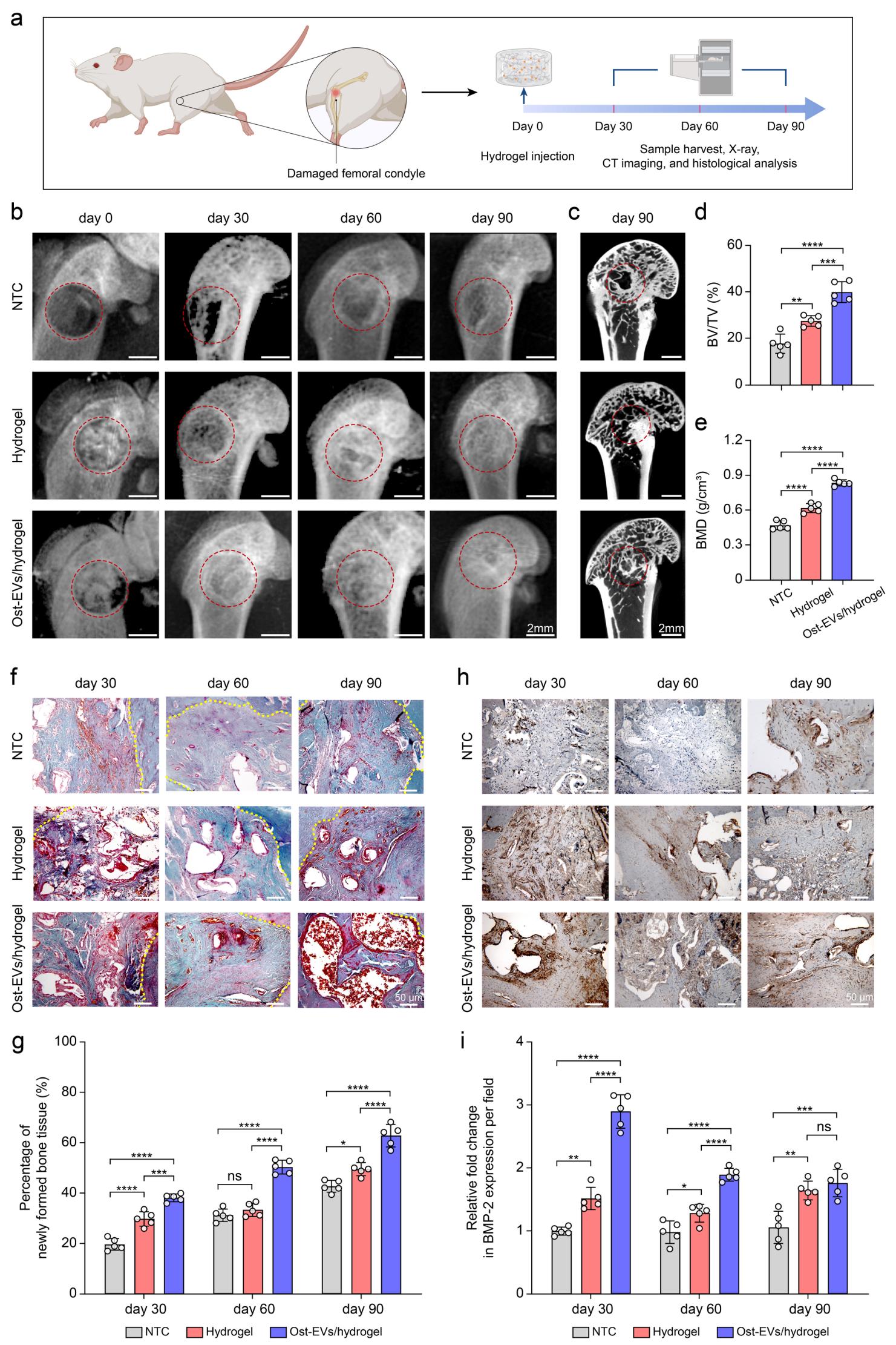
作者在大鼠股骨髁缺损模型中进一步证明,所开发出来的Ost-EVs@mHA/PEG 系统具有较强的治疗效力。BMP2是骨损伤后启动骨形成和再生的最重要因子之一,加入工程化Ost-EVs会显著增加BMP2的表达水平。对BV/TV值和BMD值的分析结果显示了Ost-EVs@mHA/PEG组治疗的大鼠在90天后展现出更多的新骨形成和更高水平的骨密度,这证实了Ost-EVs@mHA/PEG对骨组织再生和修复的促进作用(图5)。

图5.通过大鼠股骨髁缺损模型评估Ost-EVs@mHA/PEG系统的促进骨再生能力
综上所述,Ost-EV@mHA-PEG水凝胶系统在促进受损骨组织重塑方面展现了巨大潜力。通过将具有成骨诱导特性的Ost-EVs载入到水凝胶中,可有效促进骨再生。这种系统可能被应用于治疗由于创伤、骨折、炎症、先天性疾病或者肿瘤等导致的严重骨缺损的临床情境,为骨组织再生领域带来新的治疗方案。
该研究受到国家自然科学基金(32071359, 12332019, U20A20390)、“生物力学与力生物学创新引智基地”(111引智计划,B13003)以及北京亚洲成人在线一二三四五六区博士研究生卓越学术基金等项目的资助。
原文链接:
http://pubs.acs.org/doi/10.1021/acsnano.3c11542